学校主页
检索
  • 首页

  • 园区概况

    园区介绍 组织结构 运管团队
  • 荣誉资质

  • 党群服务

    党建动态 组织架构
  • 园区资讯

    通知公告 新闻资讯
  • 园区企业

    企业风采 入园标准 入园流程
  • 政策制度

    国家政策 地方政策 学校政策 园区政策 驻园企业管理制度 科技园公司运营制度
  • 联系我们

  • 园区概况

    园区介绍

    组织结构

    运管团队

  • 荣誉资质

  • 党群服务

    党建动态

    组织架构

  • 园区资讯

    通知公告

    新闻资讯

  • 园区企业

    企业风采

    入园标准

    入园流程

  • 政策制度

    国家政策

    地方政策

    学校政策

    园区政策

    驻园企业管理制度

    科技园公司运营制度

  • 联系我们

  • 首页
  • 园区概况
    园区介绍 组织结构 运管团队
  • 荣誉资质
  • 党群服务
    党建动态 组织架构
  • 园区资讯
    通知公告 新闻资讯
  • 园区企业
    企业风采 入园标准 入园流程
  • 政策制度
    国家政策 地方政策 学校政策 园区政策 驻园企业管理制度 科技园公司运营制度
  • 联系我们

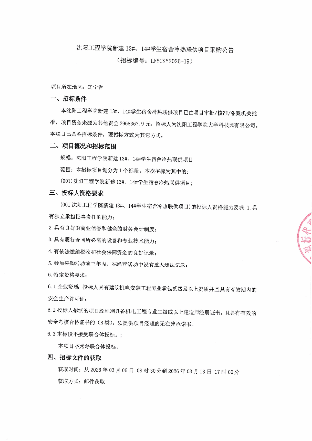
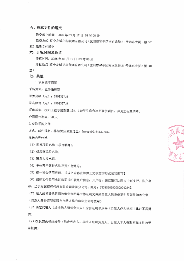
沈阳工程学院新建13#、14#学生宿舍冷热联供项目采购公告

发布日期:2026年03月06日 16:58 作者: 点击量:68


上一篇:沈阳工程学院大学科技园有限公司化粪池清掏项目的采购公告

下一篇:关于调整沈阳工程学院服务振兴技术创新研发先导计划项目第二阶段遴选评议时间的通知

Latest news

通知公告

  • 2026-04-02

    沈阳工程学院-UPS设备采购与调试项目中标公告

  • 2026-04-02

    中试基地树枝清运询价采购结果公告

  • 2026-03-27

    沈阳沈工物业管理有限公司公寓单元门更换项目的采购公告

  • 2026-03-24

    沈阳工程学院大学科技园有限公司办公室台式机采购询价结果公告

  • 2026-03-24

    沈阳工程学院大学科技园有限公司化粪池清掏项目的中标公告

联系电话:024-31975833 31975870  

地  址:辽宁省沈阳市沈北新区沈北路49号

国家大学科技园微信公众号

 Copyright © 2025 沈阳工程学院国家大学科技园 版权所有  辽ICP备05001368号辽ICP备05001368号