学校主页
检索
  • 首页

  • 园区概况

    园区介绍 组织结构 运管团队
  • 荣誉资质

  • 党群服务

    党建动态 组织架构
  • 园区资讯

    通知公告 新闻资讯
  • 园区企业

    企业风采 入园标准 入园流程
  • 政策制度

    国家政策 地方政策 学校政策 园区政策 驻园企业管理制度 科技园公司运营制度
  • 联系我们

  • 园区概况

    园区介绍

    组织结构

    运管团队

  • 荣誉资质

  • 党群服务

    党建动态

    组织架构

  • 园区资讯

    通知公告

    新闻资讯

  • 园区企业

    企业风采

    入园标准

    入园流程

  • 政策制度

    国家政策

    地方政策

    学校政策

    园区政策

    驻园企业管理制度

    科技园公司运营制度

  • 联系我们

  • 首页
  • 园区概况
    园区介绍 组织结构 运管团队
  • 荣誉资质
  • 党群服务
    党建动态 组织架构
  • 园区资讯
    通知公告 新闻资讯
  • 园区企业
    企业风采 入园标准 入园流程
  • 政策制度
    国家政策 地方政策 学校政策 园区政策 驻园企业管理制度 科技园公司运营制度
  • 联系我们

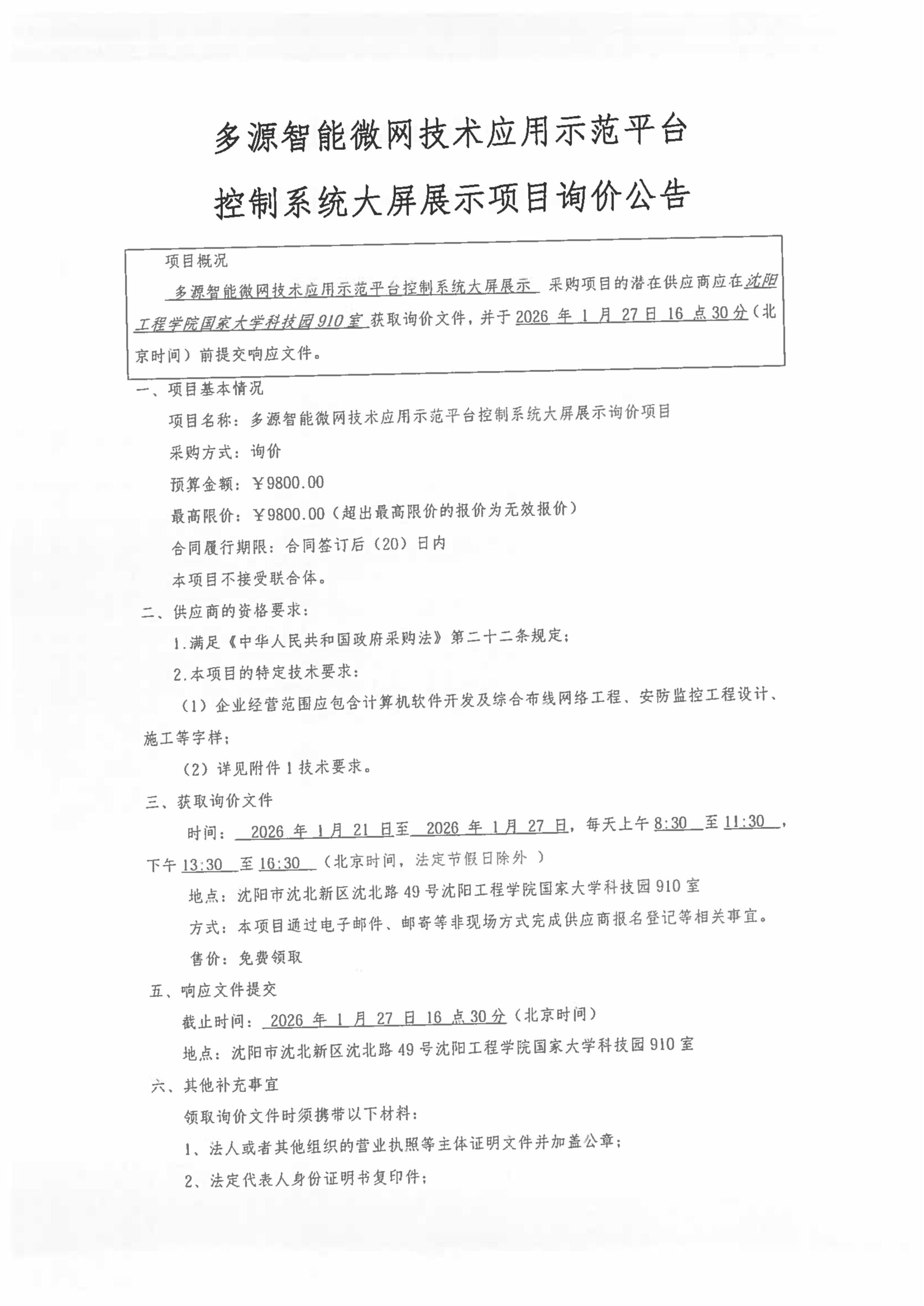
多源智能微网技术应用示范平台控制系统大屏展示项目询价公告

发布日期:2026年01月21日 12:49 作者: 点击量:28


  • 附件【附件:多源智能微网技术应用示范平台控制系统大屏展示项目技术要求.pdf】已下载次

上一篇:沈阳工程学院大学科技园有限公司消防监控系统维保服务采购公告

下一篇:沈阳沈工物业管理有限公司沈北校园物业服务分公司铲车租赁项目采购结果公告

Latest news

通知公告

  • 2026-01-22

    沈阳工程学院大学科技园有限公司消防监控系统维保服务采购公告

  • 2026-01-21

    多源智能微网技术应用示范平台控制系统大屏展示项目询价公告

  • 2026-01-16

    沈阳沈工物业管理有限公司沈北校园物业服务分公司铲车租赁项目采购结果公告

  • 2026-01-07

    沈阳沈工物业管理有限公司沈北校园物业服务分公司铲车租赁项目的采购公告

  • 2025-12-30

    沈阳沈工物业管理有限公司沈北校园物业服务分公司铲车租赁项目结果公告

联系电话:024-31975833 31975870  

地  址:辽宁省沈阳市沈北新区沈北路49号

国家大学科技园微信公众号

 Copyright © 2025 沈阳工程学院国家大学科技园 版权所有  辽ICP备05001368号辽ICP备05001368号